Противоопухолевые эффекты внеклеточного ощелачивания: гидрокарбонат натрия модулирует функцию митохондрий, динамику лизосом и миграционную активность опухолевых клеток
https://doi.org/10.21294/1814-4861-2026-25-1-62-73
Аннотация
Кислотность микроокружения опухоли представляет собой фундаментальный признак рака, способствующий прогрессированию опухоли, инвазии, уклонению от иммунного ответа и устойчивости к лечению.
Цель исследования – изучение противоопухолевых механизмов ощелачивания гидрокарбонатом натрия на клетках аденокарциномы толстой кишки мыши CT26 и меланомы человека.
Материал и методы. Клетки подвергали воздействию различных повышенных концентраций гидрокарбоната натрия (50–119 мМ) с целью оценки его влияния на жизнеспособность, метаболизм, миграцию и пути клеточной гибели.
Результаты. Результаты показали немедленное повышение значений внеклеточного pH, зависящее от концентрации гидрокарбоната натрия, с последующим их понижением через 24 ч вследствие метаболической адаптации. Обе линии клеток демонстрировали дозозависимую цитотоксичность с концентрацией полумаксимального ингибирования примерно 80–90 мМ, при этом уровень апоптоза, определённый с помощью окрашивания Annexin V/PI, был минимален, что указывает на альтернативные механизмы клеточной гибели. Гидрокарбонат натрия значительно нарушал миграцию клеток в тестах по восстановлению монослоя и вызывал деполяризацию митохондрий, подтверждённую снижением флуоресценции зонда Mito Red. Метаболический анализ выявил повышенное потребление глюкозы и глутамина на фоне увеличенного образования лактата, что свидетельствует о метаболическом перепрограммировании в ответ на стресс ощелачивания. Несмотря на увеличение накопления лизосом, определенное с помощью зонда Lyso Green, классические маркеры аутофагии (LC3B и p62) не показали значимых изменений, свидетельствуя о том, что традиционные пути аутофагии не играют ведущей роли.
Заключение. Полученные данные указывают на то, что ощелачивание гидрокарбонатом натрия индуцирует гибель опухолевых клеток посредством механизмов, выходящих за рамки классического апоптоза и аутофагии, возможно включая лизосом-зависимую смерть или алкалиптоз. Исследование дает механистическое обоснование потенциала гидрокарбоната натрия в качестве потенциальной адъювантной терапии, направленной на кислотность микроокружения опухоли, с перспективой повышения эффективности традиционных методов лечения рака через модуляцию pH. Для полного понимания задействованных путей клеточной гибели необходимы дальнейшие исследования.
Ключевые слова
Об авторах
А. А. БогдановРоссия
Богданов Алексей Александрович, кандидат физико-математических наук, заместитель директора по научной работе
Researcher ID (WOS): P-1231-2017. Author ID (Scopus): 25646002000.
197758, г. Санкт-Петербург, п. Песочный, Ленинградская ул., 68А
Ан. А. Богданов
Россия
Богданов Андрей Александрович, старший научный сотрудник научного отдела
Author ID (Scopus): 57226526786.
197758, г. Санкт-Петербург, п. Песочный, Ленинградская ул., 68А
В. С. Бурдаков
Россия
Бурдаков Владимир Станиславович, научный сотрудник научного отдела
197758, г. Санкт-Петербург, п. Песочный, Ленинградская ул., 68А
К. А. Митусова
Россия
Митусова Ксения Андреевна, научный сотрудник научного отдела
Researcher ID (WOS): J-2396-2018. Author ID (Scopus): 57203920295.
197758, г. Санкт-Петербург, п. Песочный, Ленинградская ул., 68А
В. М. Моисеенко
Россия
Моисеенко Владимир Михайлович, доктор медицинских наук, профессор, член-корреспондент РАН, директор
Researcher ID (WOS): E-8892-2014. Author ID (Scopus): 6603976335.
197758, г. Санкт-Петербург, п. Песочный, Ленинградская ул., 68А
Список литературы
1. Bogdanov A., Bogdanov A., Chubenko V., Volkov N., Moiseenko F., Moiseyenko V. Tumor acidity: From hallmark of cancer to target of treatment. Front Oncol. 2022; 12: 979154. doi: 10.3389/fonc.2022.979154.
2. Corbet C., Feron O. Tumour acidosis: from the passenger to the driver’s seat. Nat Rev Cancer. 2017; 17(10): 577–93. doi: 10.1038/nrc.2017.77.
3. Boedtkjer E., Pedersen S.F. The Acidic Tumor Microenvironment as a Driver of Cancer. Annu Rev Physiol. 2020; 82: 103–26. doi:10.1146/annurev-physiol-021119-034627.
4. Sharma M., Astekar M., Soi S., Manjunatha B.S., Shetty D.C., Radhakrishnan R. pH Gradient Reversal: An Emerging Hallmark of Cancers. Recent Pat Anticancer Drug Discov. 2015; 10(3): 244–58. doi: 10.2174/1574892810666150708110608.
5. De Leon-Oliva D., González-Prieto P., De Castro-Martinez P., Boaru D.L., Laguna-Hernández P., Fraile-Martinez O., García-Montero C., Guijarro L.G., López-González L., Díaz-Pedrero R., Álvarez-Mon M., Saez M.A., Ortega M.A. Revisiting the biological role of the Warburg efect: Evolving perspectives on cancer metabolism. Pathol Res Pract. 2025; 273: 156151. doi: 10.1016/j.prp.2025.156151.
6. Blaszczak W., Swietach P. What do cellular responses to acidity tell us about cancer? Cancer Metastasis Rev. 2021; 40(4): 1159–76. doi: 10.1007/s10555-021-10005-3.
7. Bogdanov A., Verlov N., Bogdanov A., Burdakov V., Semiletov V., Egorenkov V., Volkov N., Moiseyenko V. Tumor alkalization therapy: misconception or good therapeutics perspective? – The case of malignant ascites. Front Oncol. 2024; 14: 1342802. doi: 10.3389/fonc.2024.1342802.
8. Hamaguchi R., Isowa M., Narui R., Morikawa H., Wada H. Clinical review of alkalization therapy in cancer treatment. Front Oncol. 2022; 12: 1003588. doi: 10.3389/fonc.2022.1003588.
9. Wada H., Hamaguchi R., Narui R., Morikawa H. Meaning and Signifcance of “Alkalization Therapy for Cancer”. Front Oncol. 2022; 12: 920843. doi: 10.3389/fonc.2022.920843.
10. Mahoney B.P., Raghunand N., Baggett B., Gillies R.J. Tumor acidity, ion trapping and chemotherapeutics. I. Acid pH afects the distribution of chemotherapeutic agents in vitro. Biochem Pharmacol. 2003; 66(7): 1207–18. doi: 10.1016/s0006-2952(03)00467-2.
11. Raghunand N., Gillies R.J. pH and drug resistance in tumors. Drug Resist Updat. 2000; 3(1): 39–47. doi: 10.1054/drup.2000.0119.
12. Ando H., Emam S.E., Kawaguchi Y., Shimizu T., Ishima Y., Eshima K., Ishida T. Increasing Tumor Extracellular pH by an Oral Alkalinizing Agent Improves Antitumor Responses of Anti-PD-1 Antibody: Implication of Relationships between Serum Bicarbonate Concentrations, Urinary pH, and Therapeutic Outcomes. Biol Pharm Bull. 2021; 44(6): 844–52. doi: 10.1248/bpb.b21-00076.
13. Chao M., Wu H., Jin K., Li B., Wu J., Zhang G., Yang G., Hu X. A nonrandomized cohort and a randomized study of local control of large hepatocarcinoma by targeting intratumoral lactic acidosis. eLife. 2016; 5: e15691. doi: 10.7554/eLife.15691.
14. Hamaguchi R., Ito T., Narui R., Morikawa H., Uemoto S., Wada H. Efects of Alkalization Therapy on Chemotherapy Outcomes in Advanced Pancreatic Cancer: A Retrospective Case-Control Study. In Vivo. 2020; 34(5): 2623–29. doi: 10.21873/invivo.12080.
15. Hamaguchi R., Narui R., Morikawa H., Wada H. Improved Chemotherapy Outcomes of Patients With Small-cell Lung Cancer Treated With Combined Alkalization Therapy and Intravenous Vitamin C. Cancer Diagn Progn. 2021; 1(3): 157–63. doi: 10.21873/cdp.10021. PubMed PMID: 35399313.
16. Hamaguchi R., Narui R., Wada H. Efects of an Alkalization Therapy on Nivolumab in Esophagogastric Junction Adenocarcinoma: A Case Report. Clin Oncol. 2019; 2(1): 1–4.
17. Isowa M., Hamaguchi R., Narui R., Morikawa H., Okamoto T., Wada H. Potential of Alkalization Therapy for the Management of Metastatic Pancreatic Cancer: A Retrospective Study. Cancers (Basel). 2023; 16(1): 61. doi: 10.3390/cancers16010061.
18. Isowa M., Hamaguchi R., Narui R., Morikawa H., Okamoto T., Wada H. Exploring the Potential Use of Natural Products Together with Alkalization in Cancer Therapy. Pharmaceutics. 2024; 16(6): 787. doi: 10.3390/pharmaceutics16060787.
19. Isowa M., Hamaguchi R., Narui R., Morikawa H., Wada H. Efects of alkalization therapy on hepatocellular carcinoma: a retrospective study. Front Oncol. 2023; 13 :1179049. doi: 10.3389/fonc.2023.1179049.
20. Jin K., Zhong S., Lin L., Wu J., Wang Y., Cui W., Gu W., Chao M., Song X. Targeting-intratumoral-lactic-acidosis transcatheter-arterialchemoembolization for non-islet cell tumor hypoglycemia secondary to a liver metastatic solitary fbrous tumor: A case report and literature review. Front Endocrinol (Lausanne). 2022; 13: 955687. doi: 10.3389/fendo.2022.955687.
21. Pilon-Thomas S., Kodumudi K.N., El-Kenawi A.E., Russell S., Weber A.M., Luddy K., Damaghi M., Wojtkowiak J.W., Mulé J.J., IbrahimHashim A., Gillies R.J. Neutralization of Tumor Acidity Improves Antitumor Responses to Immunotherapy. Cancer Res. 2016; 76(6): 1381–90. doi: 10.1158/0008-5472.Can-15-1743.
22. Robey I.F., Baggett B.K., Kirkpatrick N.D., Roe D.J., Dosescu J., Sloane B.F., Hashim A.I., Morse D.L., Raghunand N., Gatenby R.A., Gillies R.J. Bicarbonate increases tumor pH and inhibits spontaneous metastases. Cancer Res. 2009; 69(6): 2260–68. doi: 10.1158/0008-5472. Can-07-5575.
23. Robey I.F., Nesbit L.A. Investigating mechanisms of alkalinization for reducing primary breast tumor invasion. Biomed Res Int. 2013; 2013: 485196. doi: 10.1155/2013/485196.
24. Yang M., Zhong X., Yuan Y. Does Baking Soda Function as a Magic Bullet for Patients With Cancer? A Mini Review. Integr Cancer Ther. 2020; 19: 1534735420922579. doi: 10.1177/1534735420922579.
25. Jin K., Zeng S., Li B., Zhang G., Wu J., Hu X., Chao M. Bicarbonate-integrated transarterial chemoembolization (TACE) in real-world hepatocellular carcinoma. Signal Transduct Target Ther. 2025; 10(1): 281. doi: 10.1038/s41392-025-02400-x.
26. Uhl F.M., Chen S., O’Sullivan D., Edwards-Hicks J., Richter G., Haring E., Andrieux G., Halbach S., Apostolova P., Büscher J., Duquesne S., Melchinger W., Sauer B., Shoumariyeh K., Schmitt-Graeff A., Kreutz M., Lübbert M., Duyster J., Brummer T., Boerries M., Madl T., Blazar B.R., Groß O., Pearce E.L., Zeiser R. Metabolic reprogramming of donor T cells enhances graft-versus-leukemia efects in mice and humans. Sci Transl Med. 2020; 12(567). doi: 10.1126/scitranslmed.abb8969.
27. Li X., Sun Y., Guo J., Cheng Y., Lu W., Yang W., Wang L., Cheng Z. Sodium bicarbonate potentiates the antitumor efects of Olaparib in ovarian cancer via cGMP/PKG-mediated ROS scavenging and M1 macrophage transformation. Biomed Pharmacother. 2024; 180: 117509. doi: 10.1016/j.biopha.2024.117509.
28. Ying C., Jin C., Zeng S., Chao M., Hu X. Alkalization of cellular pH leads to cancer cell death by disrupting autophagy and mitochondrial function. Oncogene. 2022; 41(31): 3886–97. doi: 10.1038/s41388-022-02396-6.
29. Богданов А.А., Егоренков В.В., Волков Н.М., Моисеенко Ф.В., Молчанов М.С., Верлов Н.А., Гулина Л.С., Моисеенко В.М. Противоопухолевая эффективность перфузии изолированной нижней конечности раствором с повышенным pH на крысиной модели перевивной опухоли лимфосаркомы Плисса. Альманах клинической медицины. 2021; 49(8): 541–49. doi: 10.18786/2072-0505-2021-49-070. EDN: HEKLXQ.
30. Hu X., Chao M., Wu H. Central role of lactate and proton in cancer cell resistance to glucose deprivation and its clinical translation. Signal Transduct Target Ther. 2017; 2(1): 16047. doi: 10.1038/sigtrans.2016.47.
31. Luke C.J., Markovina S., Good M., Wight I.E., Thomas B.J., Linneman J.M., Lanik W.E., Koroleva O., Coffman M.R., Miedel M.T., Gong Q., Andress A., Campos Guerrero M., Wang S., Chen L., Beatty W.L., Hausmann K.N., White F.V., Fitzpatrick J.A.J., Orvedahl A., Pak S.C., Silverman G.A. Lysoptosis is an evolutionarily conserved cell death pathway moderated by intracellular serpins. Commun Biol. 2022; 5(1): 47. doi: 10.1038/s42003-021-02953-x.
32. Chen F., Kang R., Liu J., Tang D. Mechanisms of alkaliptosis. Front Cell Dev Biol. 2023; 11: 1213995. doi: 10.3389/fcell.2023.1213995.
Дополнительные файлы
|
|
1. Рис. 1. Влияние гидрокарбоната натрия на pH культуральной среды и клеточный метаболизм в клетках CT26 и меланомы. Изменения pH культуральной среды для клеток CT26 (A) и меланомы (B), измеренные сразу (0 ч) и после 24 ч инкубации с различными концентрациями гидрокарбоната натрия (C, D). Количественная оценка потребления глюкозы и глутамина, а также секреции лактата (мкмоль/106 клеток) в клетках CT26 (C) и меланомы (D) после 24-часового воздействия различных концентраций гидрокарбоната натрия. Примечания: данные представлены как среднее значение ± стандартное отклонение; * – различия значимы по сравнению с соответствующей контрольной группой (p<0,01); рисунок выполнен авторами | |
| Тема | ||
| Тип | Прочее | |
Посмотреть
(431KB)
|
Метаданные ▾ | |
|
|
2. Рис. 2. Влияние гидрокарбоната натрия на жизнеспособность клеток и апоптоз в клетках CT26 и меланомы. Жизнеспособность клеток CT26 (A) и меланомы (B) после обработки различными концентрациями гидрокарбоната натрия, оцененная методом проточной цитометрии (Контрольная группа – клетки в немодифицированной среде через 24 ч). Анализ маркеров апоптоза методом проточной цитометрии в клетках CT26 (C) и меланомы (D) с использованием окрашивания аннексином V в отдельности и в комбинации с йодидом пропидия (аннексин V/PI) (контрольная группа – клетки в немодифицированной среде на 0 ч). Примечания: данные представлены как среднее значение ± стандартное отклонение; * – различия значимы по сравнению с соответствующей контрольной группой (p<0,01); рисунок выполнен авторами | |
| Тема | ||
| Тип | Прочее | |
Посмотреть
(546KB)
|
Метаданные ▾ | |
|
|
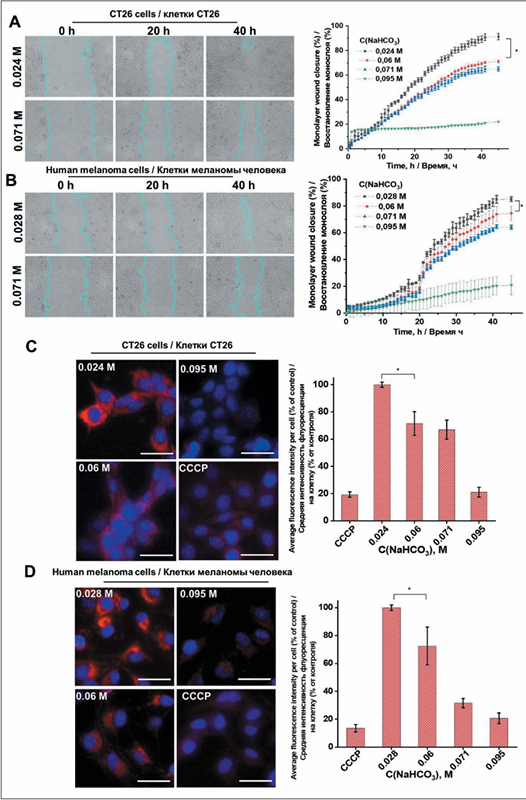
3. Рис. 3. Анализ восстановления монослоя и поляризации митохондрий в клетках CT26 и меланомы, обработанных гидрокарбо натом натрия. Результаты анализа восстановления монослоя, демонстрирующие миграционную способность клеток CT26 (A) и меланомы (B) после 48-часовой инкубации с гидрокарбонатом натрия в концентрациях от 0,024 до 0,119 М. Интенсивность флуоресценции окрашивания MitoRed CMXRos в клетках CT26 (C) и меланомы (D) после 4-часового воздействия гидрокарбоната натрия (0,024–0,095 М). Митохондрии показаны красным цветом, ядра клеток, окрашенные Hoechst 33342, – синим. Карбонилцианид м-хлорфенилгидразон (CCCP) использовался в качестве положительного контроля деполяризации митохондриальной мембраны. Примечания: масштабная линейка = 50 мкм; данные представлены как среднее значение ± стандартное отклонение; * – различия значимы по сравнению с соответствующей контрольной группой (p<0,01); рисунок выполнен авторами | |
| Тема | ||
| Тип | Прочее | |
Посмотреть
(515KB)
|
Метаданные ▾ | |
|
|
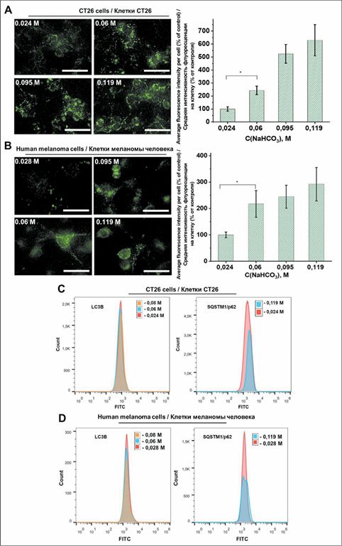
4. Рис. 4. Влияние гидрокарбоната натрия на лизосомальную флуоресценцию и маркеры аутофагии в клетках CT26 и меланомы. Изменения интенсивности флуоресценции LysoGreen в клетках CT26 (A) и меланомы (B) при воздействии возрастающих кон центраций гидрокарбоната натрия (0,024–0,119 М). Проточная цитометрия маркеров аутофагии LC3B и SQSTM1/p62 в клетках CT26 (C) и меланомы (D) после обработки гидрокарбонатом натрия (0,024–0,095 М). Примечания: масштабная линейка = 50 мкм; данные представлены как среднее значение ± стандартное отклонение; * – различия значимы по сравнению с соответствующей контрольной группой (p<0,01); рисунок выполнен авторами | |
| Тема | ||
| Тип | Прочее | |
Посмотреть
(320KB)
|
Метаданные ▾ | |
Рецензия
Для цитирования:
Богданов А.А., Богданов А.А., Бурдаков В.С., Митусова К.А., Моисеенко В.М. Противоопухолевые эффекты внеклеточного ощелачивания: гидрокарбонат натрия модулирует функцию митохондрий, динамику лизосом и миграционную активность опухолевых клеток. Сибирский онкологический журнал. 2026;25(1):62-73. https://doi.org/10.21294/1814-4861-2026-25-1-62-73
For citation:
Bogdanov A.A., Bogdanov A.A., Burdakov V.S., Mitusova K.A., Moiseyenko V.M. Antitumor effects of extracellular alkalization: sodium bicarbonate modulates mitochondrial function, lysosomal dynamics and migration activity of cancer cells. Siberian journal of oncology. 2026;25(1):62-73. https://doi.org/10.21294/1814-4861-2026-25-1-62-73
JATS XML








































